太阳成集团官方网站
首页
实验室概况
实验室简介
学术委员会
管理机构
研究方向
党建工作
组织结构
党建动态
理论园地
人才队伍
团队建设
研究骨干
科学研究
科研项目
研究成果
开放课题
主任基金
学术交流
社会服务
PCOS
继续教育
社区服务
科普宣传
学位教育
学位点简介
导师简介
学位点动态
招生方向
规章制度
科研平台
科研平台
仪器设备
开放服务
设备预约
生育力保存协同创新中心
下载中心
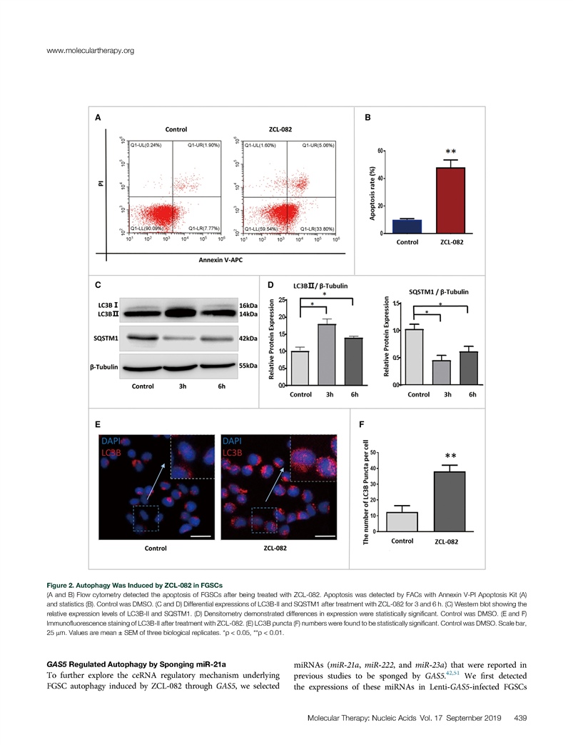
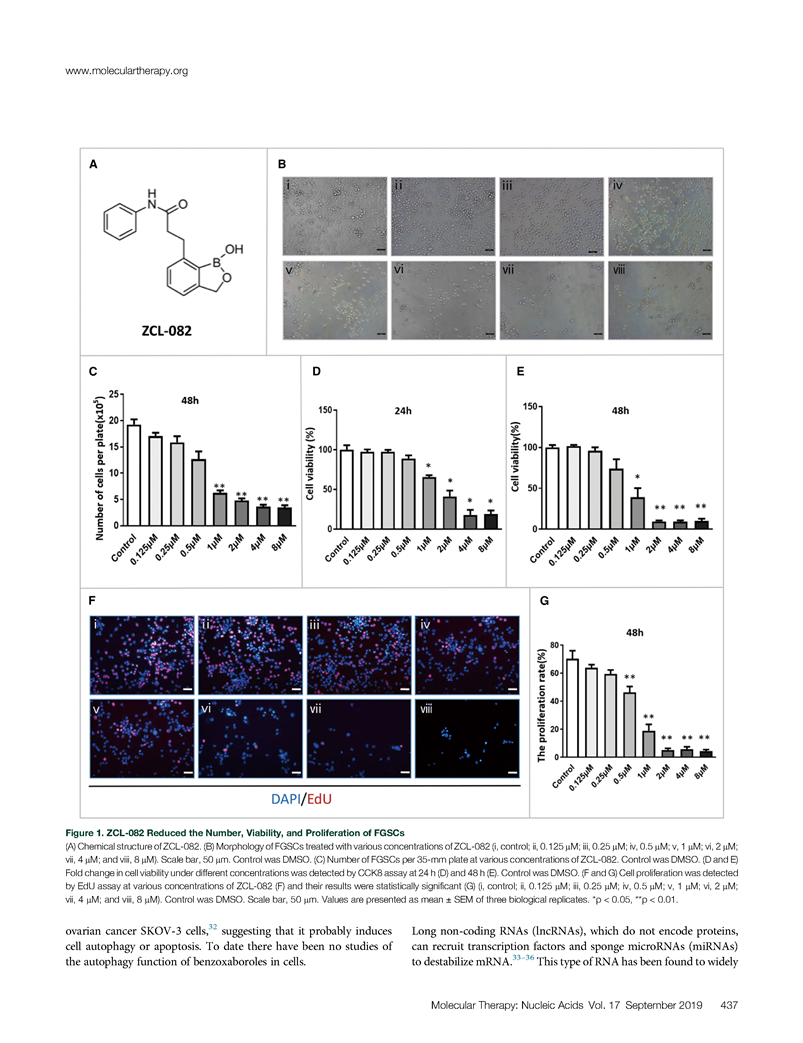
吴际-GAS5/miR-21 Axis as a Potential Target to Rescue ZCL-082-Induced Autophagy of Female Germline Stem Cells In Vitro
来源:生育力保持教育重点实验室
作者:
点击数:
日期:2019-12-13
字体:【
大
中
小
】
【关闭窗口】
【返回顶部】
【打印文章】
太阳成集团官方网站